企业新闻About Us
首页 >企业新闻【猎人特卫】因为有需求,所以我存在
发布时间:2018-05-23 浏览:3152次
至诚至精,守护万家乐
慎德重义,威行天下安

只待您一声召唤,我们将全力以赴
感谢您关注浙江猎人特卫保安服务有限公司公众号,更期待与您这样的成功人士取得联系,无论能否成功合作,浙江猎人特卫保安服务有限公司都会倾情关注,等待机会,竭诚为您的事业辉煌保驾护航!
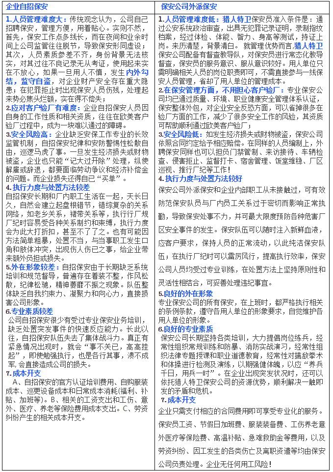
安全管理,看起来是成本投入,其实,做实了就是利益产出。书列对比,以资参考:

浙江猎人特卫保安服务有限公司服务范围涉及门岗管控、区域巡逻、安全检查、目标守护、随身护卫、警犬防护、监控报警、应急出警等。
★ 进出单位的人员、货物要查验放行,是我们的职业本能。门控管理,我们得心应手;
★ 监督执行单位的纪律制度,因为不存在人情关系掣肘,所以执行起来不必前顾后盼;
★ 安全巡逻:我们有年复一年的安保经验积累,可以洞穿安全隐患并高效处置;
★ 目标守护和随身护卫:我们拥有众多特种部队退伍军人和武校人才加盟,足可以让您我行我素,
必要时还可以让警犬参与护卫。

★ 如果有人胆敢给您添乱或发生突发状况,我们密集分布各处企事业单位的保安团队和接处警指挥中心应急特卫队可以在几分钟之内到达处置。如:新多集团火患,27名保安员13分钟到达解除。

★ 忙于事业扩展,无法分身兼顾家庭人员财产安全?我们技防部可以为您妥善安装。
★ 单纯的监控设备安装,其功能大多局限于事后查证,联网我公司接处警指挥中心,实时监控;快速识别,就近出警,即时处置,让您天天高枕无忧。
服务方式
★ 根据客户需求,采用灵活、多样、便捷、高效的合作方式,提供最全面、最专业的人力护卫、警犬防卫、消防管控、技术防范、远程监控、应急处置、风险管理等服务。
服务承诺
★ 根据客户需求,采用灵活、多样、便捷、高效的合作方式,提供最全面、最专业的人力护卫、警犬防卫、消防管控、技术防范、远程监控、应急处置、风险管理等服务。
★ 接受 24 小时服务质量投诉,对保安团队全天候实时监督检查,及时纠正改进服务质量,确保顾客满意;
★ 如对我公司派遣的保安员工作态度、仪容仪表、业务技能不满意,我公司立即给予调换,直到您满意;
★ 如发现我公司保安服务人员监守自盗,一经查实,给予百分之百赔偿;
★ 如因我公司保安服务人员故意或严重失职,导致客户方人员伤害或财物损失。经公安机关认定,我公司将视责任按保险合同承担赔付责任。


